牙鲆弹状病毒(HIRRV)是一种具有强烈致病性的鱼类弹状病毒,可导致多种海淡水养殖鱼类高死亡率。研究发现在自然环境中该病的流行与水温关系十分密切,10℃左右是其发病高峰,当水温高于20℃时该病有自然停止的倾向。利用温控循环水系统结合该病毒发病温度依赖性的分子机制,一方面,研究升降温调控对病毒自身各基因复制、转录以及对病毒蛋白表达的影响情况。另一方面,研究升降温调控下鱼体抗病毒免疫应答的差异特征。
10℃水温下以HIRRV感染牙鲆后0、12、24或72 h内将水温升高至20℃。结果显示,在感染后0和12h升温组死亡率分别为0和6.67%,低于72h升温组(96.67%)。另外,感染后早期升温(0、12、24h)牙鲆的病毒拷贝数明显低于72h升温。感染后0和12h升温的牙鲆脾脏中CD8+T淋巴细胞比例显著高于72h升温。同时,抗病毒相关基因的表达变化揭示早期升温可以诱导抗病毒相关基因明显更快、更强的上调。以上结果表明,在HIRRV感染后的早期阶段,将养殖水温从10℃转移到20℃,可以诱导牙鲆鱼快速而强烈的抗病毒免疫反应,对HIRRV感染起到有效的保护作用,证实了可以通过控制水温来有效预防HIRRV的爆发。
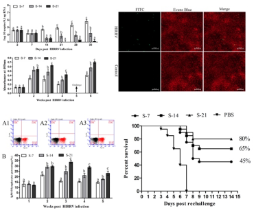
10℃水温下以HIRRV感染牙鲆并维持2d后升温至20℃。感染后7d(S-7组)、14d(S-14组)或21d(S-21组)降温至10℃时死亡率分别为60%、13.33%和0。针对初次感染免疫存活牙鲆再次攻毒结果显示S-21组的存活率为80%,明显高于S-14组(65%)和S-7组(45%)。此外,研究发现,在20℃下维持较长时间的牙鲆的病毒拷贝数较低,在20℃下维持较长时间的存活牙鲆会引起较高IgM + B淋巴细胞比例和特异性抗体水平。结果表明,在控温条件下初次感染活HIRRV会引起对该病毒的有效保护性免疫反应,并且在20℃下保持足够长的时间能使牙鲆完全清除病毒并获得对HIRRV的免疫保护作用。因此接种活HIRRV结合水温调控有望成为牙鲆弹状病毒病的有效防控措施。
成果从病毒增殖和鱼体抗病毒应答两个方面阐释了温度对病毒增殖及牙鲆抗病毒应答的机理,发表于Aquaculture, Microbial Pathogenesis。该研究得到国家重点研发计划(2018YFD0900504)、国家自然科学基金项目(31872590;31730101;31672685;31672684;山东省自然科学基金项目(ZR2019MC029)和山东省泰山学者计划的支持。

图1 升温调控对病毒增殖及牙鲆抗病毒应答的影响

图2 温控条件下感染免疫对牙鲆的免疫保护效果